江门市科学技术局
无障碍
长者助手
我的收藏
收藏
政府信息公开
规章库
高级搜索
搜索位置
标题
全文
排序方式
按时间
按相关度
搜索位置
标题
全文
文件状态
不限
现行有效
已失效
高级搜索
收起
搜索以下关键词
搜索位置
标题
全文
排序方式
按时间
按相关度
文件状态
不限
现行有效
已失效
搜索
江门市科学技术局政府信息公开
规章
下载文字版
下载图片版
索引号:
11440700007062474X/2025-00274
分类:
发布机构:
江门市科学技术局
成文日期:
2025-12-12
名称:
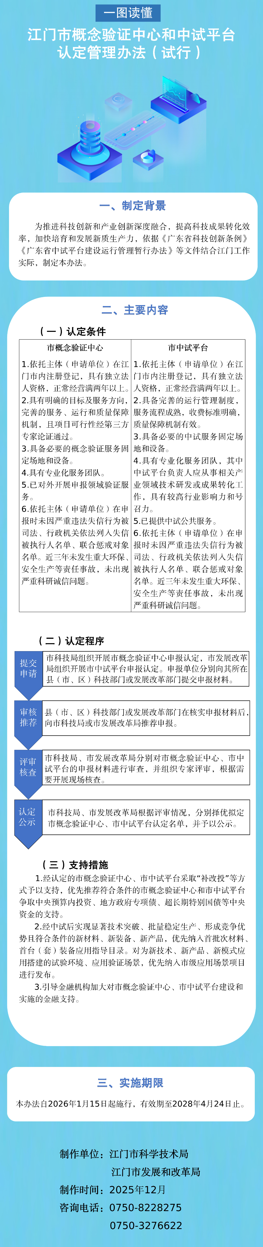
(图文解读)《江门市概念验证中心和中试平台认定管理办法(试行)》
文号:
发布日期:
2025-12-12
主题词:
【打印】
【字体:
大
中
小
】
分享到
:
(图文解读)《江门市概念验证中心和中试平台认定管理办法(试行)》
发布日期:2025-12-12 浏览次数:
-
江门市科学技术局 江门市发展和改革局关于印发《江门市概念验证中心和中试平台认定管理办法(试行)》的通知
(政策解读)《江门市概念验证中心和中试平台认定管理办法(试行)》
map