江门市政府门户网站
繁体
政务微信
网站支持IPv6
江门市财政局
网站首页
机构概况
职能简介
属下机构
局领导分工
政务公开
工作动态
通知公告
Betway官网入口登录
betway网站
必威游戏中心
江门市级预决算公开平台
政务服务
betway88官网手机版
专题专栏
党务公开
betway网站登录
扶贫资金政策专栏
地方政府债务
政府社会资本合作项目
政策文件
当前位置:
首页
>
必威betway中文版入口
>
江门市财政局
>
政务公开
>
政策文件
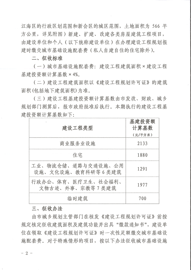
关于征收城市基础设施配套费的通知【已失效】
发布时间:2018-04-20 08:44:00
来源:江门市财政局
字体【
大
中
小
】
分享到:
附件下载:
扫一扫在手机打开当前页
【TOP】
【
打印页面
】【
关闭页面
】
map